
防爆工具产业始于上世纪六十年代,日本、美国、德国、俄罗斯率先拥有了防爆工具的生产能力。我国的防爆工具产业起步于上世纪80年代初期,经过三十多年发展,中国现已成为全球最大的防爆设备生产国,防爆企业逐渐与世界市场接轨,防爆产品已经占全球70%左右的市场空间。
随着工业化进程的推进,防爆的需求扩大至各个领域,石油、化工、航海、航天、冶金、科研和军事工业等需求更甚,特别是我国石化工业的迅猛发展,加速了防爆电气、防爆巡检机器人、防爆控制开关、防爆手机、防爆相机、防爆平板电脑等防爆设备的发展。
为更好的服务国内外石油化工企业,近几年来,中国国际石油石化技术装备展览会特在展会现场打造防爆专区,集中展示国内外防爆企业先进的产品与技术。3月26-28日,第二十届中国国际石油石化技术装备展览会(cippe2020)将在北京 ·中国国际展览中心(新馆)举行,近百家防爆企业将亮相展会,欢迎您莅临展会现场参观交流。
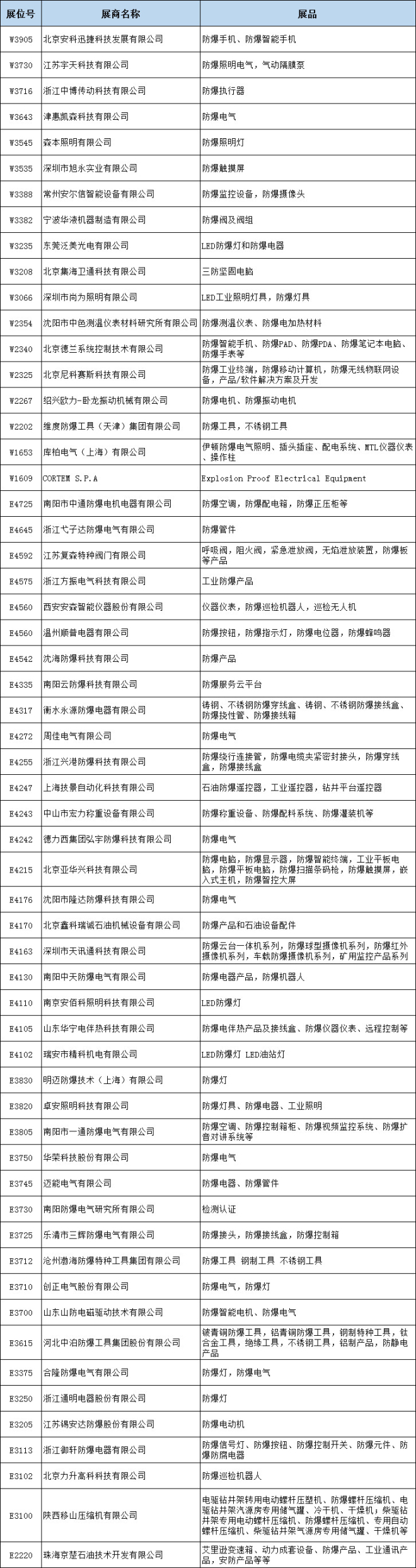
防爆企业名单如下(部分),排名不分先后:

欢迎您在留言区“评论+点赞”你最看好的防爆企业,人气最高的前三名企业将获得cippe送出的超值大礼包。活动截止时间:2020年1月10日。
礼包一:cippe2020展会现场 2.5米高竖牌广告1个
礼包二:cippe2020展会会刊广告1P
礼包三:cippe2020纪念品1份
cippe2020抢位热线:010-56176968